Part 1
Radio Equipment Directive and Its Delegated Act
What Is the Radio Equipment Directive and Its Delegated Act?
The EU Radio Equipment Directive (RED), formally known as Directive 2014/53/EU, is a legislation designed to ensure that radio equipment sold on the EU market meets health, safety, and electromagnetic compatibility requirements. This directive was supplemented in 2021 by the Delegated Regulation (EU) 2022/30, introducing cybersecurity requirements.
Note: The terms Delegated Regulation (DR) and Delegated Act (DA) are synonymous. We use the acronym RED DA as it is the one prevalently used in industry. You may also come across the terms RED DR or RED Cyber.
The Radio Equipment Delegated Act (RED DA) "activates" the essential requirements listed in Article 3(3), points (d), (e) and (f) of the RED:
Radio equipment does not harm the network or its functioning nor misuse network resources, thereby causing an unacceptable degradation of service.
Radio equipment incorporates safeguards to ensure that the personal data and privacy of the user and of the subscriber are protected.
Radio equipment supports certain features ensuring protection from fraud.
These essential requirements can be summarised as: not harm the network (d), protect user's personal data and privacy (e), and protect from (monetary) fraud (f).
The RED DA has been in application since 1 August 2025. From that date on, all radio equipment in scope must comply with the above essential requirements (where applicable) when placed on the EU market.
"Placed on the market" refers to the first time a product is made available for distribution, use, or sale within the EU. For some manufacturers, due to the complexity in distribution, this assessment may not be straightforward. In case of doubt, we recommend consulting with lawyers.
Radio Equipment in Scope of the RED DA
The three essential requirements apply to different types of radio equipment. As outlined in Article 1 of the RED DA:
Applies to any radio equipment that can communicate over the internet, whether directly or via any other equipment ('Internet-connected radio equipment').
Applies to:
- ▹ Internet-connected radio equipment capable of processing personal data, or traffic data and location data
- ▹ Radio equipment designed or intended exclusively for childcare
- ▹ Toys
- ▹ Wearables
Applies to internet-connected radio equipment that enables the user to transfer money, monetary value or virtual currency.
Article 2 of the RED DA lists products out of scope, as they are already covered by other regulations. Broadly speaking, these include medical devices, aircraft, motor vehicles and road toll systems.
Is my equipment "Internet-connected radio equipment"?
This concept is critical, as it can render equipment in or out of scope of 3(3)(d). There has been considerable industry debate about what exactly constitutes "internet-connected." We recommend aligning with the definition provided by the TIC Council in their position paper on the scope of the RED Delegated Act :
"TIC Council considers the term 'Internet-connected radio equipment' to be broader than radio equipment that connects itself to the Internet (e.g., implementing TCP/IP protocols). Radio equipment should be considered connected to the Internet if it has any pathway through which data is transmitted to or received from the Internet. This includes instances where data, such as an ID, is sent to the cloud or where information, like firmware updates, is received from the Internet. Any form of communication with the Internet, whether direct or indirect, in any part of the data chain, should fall under this definition."
— TIC Council Position Paper on the Scope of the RED Delegated Act
We consider this the most authoritative definition since the TIC Council is a global industry association representing the Testing, Inspection, and Certification sector, comprising the testing laboratories and Notified Bodies involved in RED and RED DA compliance. Therefore, should you work with a Notified Body for your compliance (more on that later), they will likely align with the position of the TIC Council.
This is false. It doesn't matter if the connection to the Internet is made through a wireless interface or whether it communicates over TCP/IP. A product is considered in scope when:
- 1. It is radio equipment (it "intentionally emits and/or receives radio waves for the purpose of radio communication and/or radiodetermination", see RED Article 2), and
- 2. It can transfer data to / receive data from the Internet.
For example, some of our customers manufacture physical access control systems in scope of the RED DA as the systems:
- · Have an RFID interface to read key fobs (point 1 above) and
- · Are connected over Ethernet to a server which connects them indirectly to the Internet (point 2 above)
Is My Equipment Childcare, Toy, or Wearable?
To determine if your equipment falls into one of these three categories, it is advisable to consult the explanations provided in the RED DA:
Childcare equipment
"Designed or intended exclusively for childcare, such as child monitor."
These correspond to equipment specifically designed to assist caregivers in monitoring and ensuring the safety and wellbeing of children. Further examples can include child safety alarms or growth monitors.
Toy
"Radio equipment covered by Directive 2009/48/EC"
Directive on the safety of toys.
Wearable
"Designed or intended, whether exclusively or not exclusively, to be worn on, strapped to, or hung from any part of the human body (including the head, neck, trunk, arms, hands, legs and feet) or any clothing (including headwear, hand wear and footwear) worn by human beings such as radio equipment in the form of wrist watch, ring, wristband, headset, earphone or glasses."
('wearable radio equipment')
Does My Equipment Process Personal, Traffic or Location Data?
The answers to this question can be found in Article 1 of the RED DA, which outlines the applicability of the essential requirements along with necessary references and definitions.
- · Personal data is defined in the context of the GDPR (Regulation (EU) 2016/679), while
- · traffic and location data are defined within the ePrivacy Directive (Directive 2002/58/EC).
When conducting your risk assessment to determine whether requirement 3(3)(e) must be met, it's essential to refer to the GDPR for clarity on whether your equipment processes personal data. This involves understanding the definitions of "processing" and "personal data."
If you have any uncertainties, we recommend consulting with lawyers who specialise in GDPR and the ePrivacy Directive. Please feel free to reach out to us and we are happy to provide a recommendation of good lawyers!
Does my equipment transfer money or virtual currency?
Interpret this literally: does the equipment facilitate transactions involving money or virtual currency, such as payments or cryptocurrency exchanges?
Essential requirements applicability quick-reference
| Internet-connected | Childcare / toy / wearable | Processes personal / location data | Transfers money / currency | Requirements to meet |
|---|---|---|---|---|
| ✓ | (d) | |||
| ✓ | (e) | |||
| ✓ | ✓ | (d)(e) | ||
| ✓ | ✓ | (d)(f) | ||
| ✓ | ✓ | ✓ | (d)(e)(f) |
Three Documents You Need for the RED DA
To demonstrate compliance with the RED DA, you will need to create three key documents. Once all are in place with no Fail verdicts in the test report, you are ready to affix the CE marking and issue the Declaration of Conformity.
Risk Assessment
Identifies which of the three essential requirements apply to your radio equipment.
Technical Documentation
Your primary compliance output. Contains all Required Information and Decision Trees specified by EN 18031 standards. Must substantiate your compliance claims — claiming compliance without documentation is not sufficient.
Test Report
Documents the results of assessments outlined in EN 18031. Created once technical documentation is complete.
Watch out: The contents of technical documentation and test reports are precisely specified by EN 18031. Attaching a firmware scan report, for example, is not sufficient. This can bring significant legal risks should Market Surveillance Authorities investigate your products.
FAQ: How long does it take to create these three documents?
Manual approach: ~10–12 months
With Z-CMS: 1–2 months
Check out our testimonials and success stories for more insights.
RED DA Risk Assessment
Risk Assessment as Defined in the EU Blue Guide
In the context of EU regulations, risk assessment refers to activities to assess the actual risks associated with their equipment to determine which essential requirements of a given regulation apply, as detailed in the EU Blue Guide, Section 4.1.2.2. Once these essential requirements are identified, manufacturers can implement the corresponding standards to demonstrate compliance.
What Is the RED DA Risk Assessment?
Sounds daunting? Actually, within the context of the RED DA, the risk assessment is surprisingly simple. Based on specific characteristics of your equipment, you can pinpoint which of the three essential requirements need to be addressed. The table in the scope section above summarises which characteristics trigger each requirement.
Misconception: RED DA Risk Assessment = ISO/IEC 27000 Series or ISO/IEC 31000 Series. Some services are offered based on these standards for the RED DA risk assessment. However, we see no practical reasons to use them here. The primary goal of the RED DA risk assessment is to identify the applicable essential requirements — a task these ISO standards were not designed for.
What to Capture in the Risk Assessment Report
While the regulation does not prescribe a specific format, a simple Word document capturing the following information suffices:
In the event of an audit by Market Surveillance Authorities, you can present this report to prove you have fulfilled your obligation to analyse the extent to which your equipment must meet the RED DA essential requirements.
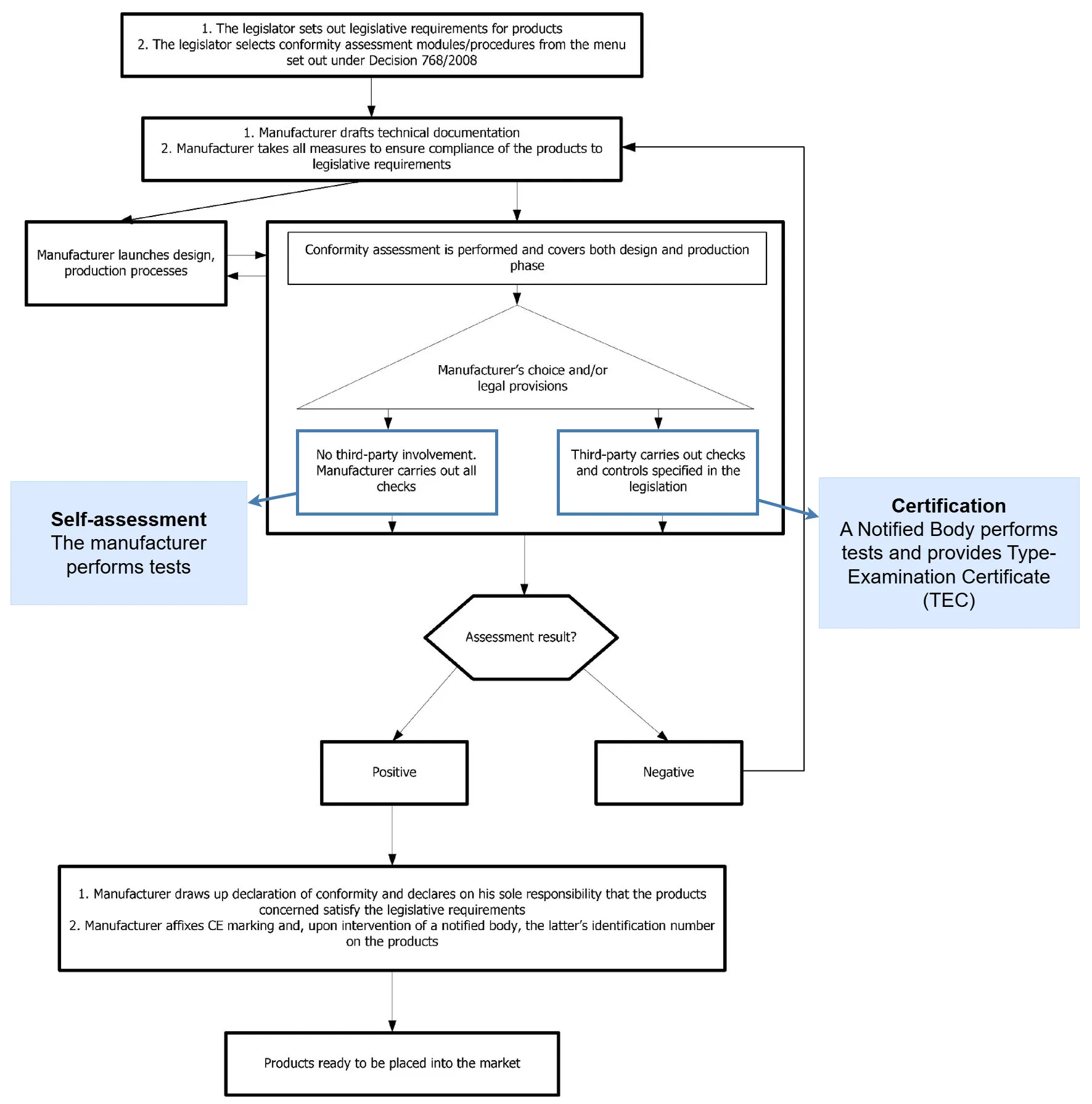
RED DA Conformity Assessment Procedures
According to the RED DA, there are two approved paths for conformity assessment: self-assessment and certification by Notified Body. Self-assessment is a legally viable option for all manufacturers, provided the equipment does not fall under specific restrictions (covered below in the EN 18031 harmonization section).
Self-Assessment or Certification by Notified Body: Pros and Cons
Self-assessment
👍 Pros
- Flexibility: Manufacturers can tailor compliance projects, including timelines, processes, formats, and budgets.
- Cost: Certification fees to a Notified Body are not incurred, reducing overall costs.
🙈 Cons
- Less legal assurance: Without a Type Examination Certificate (TEC) from a Notified Body, there is reduced legal assurance during MSA inspections. Thorough documentation can reduce this risk to a minimum.
Notified Body certification
👍 Pros
- Increased legal assurance: Notified Bodies are accredited by EU member states — a TEC from them provides authoritative validation.
- Competitive advantage: For manufacturers in critical industries, certification may boost trust and satisfy procurement requirements.
🙈 Cons
- Time: Project duration may extend due to third-party involvement.
- Cost: Manufacturers incur additional certification expenses.
Service Providers for Self-Assessment
The self-assessment route does not mean all tasks must be performed in-house — it simply means you are handling the assessment procedure independently, without obtaining a TEC from a Notified Body. The following service providers exist to help:
Design and develop compliant equipment and provide all necessary RED DA compliance documentation.
Help create technical documentation and perform assessments. Can also advise on remediation if non-compliance is identified.
Conduct assessments and provide gap analyses. Note: testing labs often have a division that functions as a Notified Body. They generally assume you will prepare complete technical documentation before they perform assessments.
Z-CMS automates the creation of technical documentation and test plans — benefiting not only manufacturers but also engineering and consulting companies, and testing laboratories.
Notified Bodies and Where to Find Them
The EU's NANDO (New Approach Notified and Designated Organisations) Information System offers a portal for locating Notified Bodies. Filter the search on Legislation ("2014/53/EU Radio Equipment") and on Product (e.g., "Article 3.3 d"). Based on our experience working with multiple Notified Bodies, we recommend VDE! 😊👑 The quality of service providers can very - make sure to shop around and do your due diligence.
Part 2
Introduction to the EN 18031 Standards
Once you have identified that a product must meet at least one essential requirement of the RED DA, the next question is how to accomplish this. The essential requirements are broad and elusive — 3(3)(d) states that "radio equipment does not harm the network or its functioning nor misuse network resources, thereby causing an unacceptable degradation of service." However, it does not specify the measures needed within the radio equipment to satisfy this requirement. This ambiguity is intentional. As stated in the EU Blue Guide, "Essential requirements define the results to be attained, or the hazards to be dealt with, but do not specify the technical solutions for doing so" (Section 4.1.1.). This is where standards come in, providing the technical details necessary for compliance.
What Are EN 18031 Standards?
EN 18031 is the official series of standards for the RED DA. It comprises three standards, each corresponding to an essential requirement:
Outlines security measures to ensure radio equipment does not harm the network or misuse network resources.
Outlines security measures to protect the personal data and privacy of users and subscribers.
Outlines security measures to protect against fraud, particularly for equipment enabling financial transactions.
At a high level, these standards outline various mechanisms — security measures to be implemented in equipment. Each mechanism includes requirements designed to meet specific security objectives. For example, the Secure Update Mechanism (SUM) consists of three requirements: SUM-1, SUM-2, and SUM-3. Fulfilling these ensures equipment can be updated securely and automatically. The standards also specify assessment criteria for each requirement, facilitating the verification of their implementation.
A point of confusion regarding RED DA and EN 18031 compliance is the use of the term "requirements" in both contexts, which can lead to misunderstandings.
The RED DA essential requirements refer specifically to 3(3)(d), 3(3)(e), and 3(3)(f). In contrast, the EN 18031 requirements are more detailed and provide specific implementations of security measures within the equipment (e.g., SUM-1, SUM-2, SUM-3). Meeting all applicable EN 18031 requirements proves that your equipment is compliant with the RED DA essential requirements.
Which EN 18031 Standard(s) Must I Apply?
Once you identify the applicable essential requirements through your risk assessment, the mapping to EN 18031 standards is direct:
| Essential requirement | Apply this standard |
|---|---|
| 3(3)(d) | EN 18031–1 |
| 3(3)(e) | EN 18031–2 |
| 3(3)(f) | EN 18031–3 |
EN 18031 as Harmonized Standards with Restrictions
What Does "Harmonized" Mean?
EN 18031 standards are "harmonized standards". This signifies that applying them confers the presumption of conformity, granting IoT manufacturers the possibility to self-assess — a conformity assessment procedure that does not require the involvement of a third party to demonstrate compliance with the RED DA.
Put simply, manufacturers applying EN 18031 can do everything in-house, from implementing the necessary requirements to performing the related assessments. Assuming all assessments are successful, manufacturers can then declare compliance by adding the standard(s) to the equipment's Declaration of Conformity (DoC) and affixing the CE mark.
On the other hand, applying any other standard will not confer the presumption of conformity — meaning self-assessment is not possible without a Notified Body. However, Notified Bodies will likely tell you to apply EN 18031 (see "Can I Use Other Standards?" below). This makes EN 18031 essentially the only standard suited for the RED DA.
Further reading: You can learn more about harmonized standards and self-assessment in the EU Blue Guide, Section 4.1.2.2. Role of harmonised standards, and Part 5 Conformity Assessment, respectively.
You may encounter the term "hEN 18031". "hEN" is the designation for a European standard that has been harmonized.
What Do "Restrictions" Mean?
Although EN 18031 standards are harmonized, they have been harmonized with restrictions. Under certain conditions, they do not confer presumption of conformity — meaning if your equipment satisfies one of these conditions, self-assessment is not possible and you will need to involve a Notified Body. Details are in the Official Journal of the EU (OJEU) . In summary:
| Standard | Does NOT confer presumption of conformity if… |
|---|---|
| EN 18031-1 | AUM-5-1 (factory default passwords) and/or AUM-5-2 (non-factory default passwords) are applicable and the user is allowed not to set and use any password. |
| EN 18031-2 | AUM-5-1 and/or AUM-5-2 are applicable and the user is allowed not to set and use any password; OR ACM-3, ACM-4, ACM-5 and/or ACM-6 are applicable and parental or guardian access control is not ensured (for toy and childcare equipment). |
| EN 18031-3 | AUM-5-1 and/or AUM-5-2 are applicable and the user is allowed not to set and use any password; OR SUM-2 (Requirement for secure updates) is applicable. |
The consequences of these restrictions:
If you apply any of the three standards:
Make sure that password-based authentication mechanisms required by AUM-5-1 and AUM-5-2 do not allow users not to set or use any password.
💡 AUM-5-1 and AUM-5-2 may not be applicable to your equipment — meaning no restrictions!
These requirements only apply when passwords are used by an authentication mechanism required per AUM-1-1, AUM-1-2 (or AUM-1-3). There are two cases where AUM-5-1 and AUM-5-2 are not required:
- 1. There is no access control mechanism required to protect the assets.
- 2. The authentication mechanisms in the equipment do not rely on passwords as authenticator (e.g., SSH keys to authenticate against an SSH server).
For case 1, you can refer to the Decision Tree of ACM-1 to see under what conditions access control mechanisms are not required — e.g., for equipment deployed in an environment where physical or logical measures are present to ensure that only authorized users can access the equipment. We elaborate further below on what physical and logical measures are in the context of ACM.
If you apply EN 18031-2 and your equipment is a toy or childcare device:
Make sure access control mechanism(s) are implemented as expected by requirements ACM-3 to ACM-6.
💡 ACM-3 to ACM-6 may not apply — meaning no restrictions!
Similarly as above, if ACM-1 is deemed inapplicable, ACM-3 to ACM-6 will also be exempt, effectively nullifying the restriction.
If you apply EN 18031-3:
You will need to involve a Notified Body for conformity assessment only if you need to fulfil requirement SUM-2. Moreover, make sure to apply more than one Implementation Category proposed in the standard since the restrictions point out that "None of the methods alone are sufficient for the treatment of financial assets" (see SUM-2 Assessment criteria in EN 18031-3 and the OJEU, point (8)).
💡 SUM-2 may not apply — meaning no restrictions!
Similarly as above with ACM, SUM-2 is only required if SUM-1 is required. However, there are possibilities to have SUM-1 not applicable at all — for example when the firmware of the equipment is immutable. With SUM-1 not applicable, no restrictions will prevent you from self-assessing your equipment.
Where to Get EN 18031 Standards
This topic has been covered comprehensively by Steffen Zimmermann in his LinkedIn article, "How to access and comment on European harmonised Standards (hEN) for the Cyber Resilience Act (CRA)". As EN 18031 is harmonized, this article is directly relevant.
EN 18031 standards are available for free viewing (no download) via national standards bodies. You will need to create a free account. Access is through web viewer only — to download, you must purchase from national organisations. Here are free access links for EN 18031-1:
Can I Use Other Standards for RED DA Compliance?
We often hear: "Manufacturers can choose any standards for RED DA compliance, such as ETSI EN 303 645 or IEC 62443-4-2." It is true that EU regulations do not mandate the use of specific standards. However, in practice, these standards are not suitable for this purpose — and using them is a misconception which can be very costly.
There is currently no established method for translating the essential requirements of the RED DA into the frameworks of EN 303 645 or IEC 62443-4-2. As a result, compliance with these standards alone does not provide presumption of conformity (since they are not harmonized), and additional work is needed to address gaps. There is no recognized industry approach to demonstrate these gaps have been adequately filled, rendering these standards effectively unusable for RED DA compliance. While EN 18031 provides a "mapping" in its Annex for these standards, it is not sufficient — even the TIC Council cautions against its use.
A real cost to manufacturers: Some of our customers have been misadvised to use EN 303 645 for RED DA compliance. They were sold a gap analysis using EN 303 645 as a preparatory step, being convinced the effort to bridge the gap to EN 18031 would be minimal. After significant investment of time and resources, they discovered EN 303 645 would not lead to RED DA compliance and were forced to switch to EN 18031. The stress this caused was immense. We are currently unaware of any Notified Bodies that accept ETSI EN 303 645 or IEC 62443-4-2 documentation for RED DA certifications.
Based on this experience, we also advise caution regarding claims that "you can use any standards" for the upcoming Cyber Resilience Act (CRA). We strongly recommend adhering to official harmonized standards whenever possible.
Part 3
Deep Dive into EN 18031
The "Asset-Based" Approach of EN 18031
The three standards follow an "asset-based" approach — they focus on the protection of assets. As stated in the introduction of the EN 18031 standards: "The security requirements presented in this baseline standard are developed to improve the ability of radio equipment to protect its security and [network/privacy/financial] assets against common cybersecurity threats and to mitigate publicly known exploitable vulnerabilities."
Assets can be generalised as:
Data in equipment whose access, manipulation or disclosure can impact the equipment.
When assets are compromised, this can lead the equipment to no longer fulfil a given essential requirement. Consequently, most EN 18031 requirements are about having security measures to protect these assets.
All three standards cover security assets, as well as another asset category specific to each:
| Standards | Asset Category | Types of Assets | Examples |
|---|---|---|---|
| All three | Security assets | Security function | SSH server |
| Security parameter | Private key | ||
| EN 18031-1 | Network assets | Network function | Web server |
| Network function configuration | Configuration file of a DNS server | ||
| EN 18031-2 | Privacy assets | Personal information | Full name |
| Privacy function | A web application's functionality handling user registration | ||
| Privacy function configuration | The data retention duration is set by the user | ||
| EN 18031-3 | Financial assets | Financial data | Transaction records |
| Financial function | Payment processing | ||
| Financial function configuration | Config file defining currency exchange rules |
The relationship between the asset categories and their types can be represented as follows. Asset categories encompass at least two types:
- 1. Function
- 2. Function configuration (or parameters in the context of security assets).
Function configurations define the behavior of functions. Privacy and financial assets include a third type,
- 3. Data/information, which is processed by functions.
Both function configuration and data/information can be classified as:
Sensitive
Their integrity must be protected.
Confidential
Their confidentiality must be protected.
🦉 Interpretation: Classification of Sensitive or Confidential is Not Exclusive
While EN 18031 suggests that configuration and data can be either sensitive or confidential, we consider rather that they are either sensitive or confidential AND sensitive. In fact, if the confidentiality of such asset types needs protection, it follows that their integrity should also be safeguarded (i.e., if one modifies encrypted data, rendering it useless).
Security functions are of special importance since they are used to protect all four asset categories. While used across all three standards, they are defined differently in each — since they fulfil different security goals in relation to the asset type.
How Can I Identify Assets?
Applying EN 18031 calls for the systematic identification and documentation of assets. This topic is expansive, so Zealience has published dedicated articles with detailed explanations and examples on each asset type, as well as techniques and tools to identify them:
💡 Tip: You only need to focus on the assets relevant to the standard(s) you apply. If you apply EN 18031-1 only, focus solely on security and network assets — anything else can be ignored.
🚀 Z-CMS helps you easily identify assets. While asset identification and documentation is notoriously difficult, Z-CMS guides you iteratively through a step-by-step approach and provides a mental framework for how to document them.
Mechanisms and Requirements
The table below outlines the mechanisms of the EN 18031 standards and their respective requirements. In total, EN 18031 encompasses 14 mechanisms, which are further divided into 48 specific requirements.
At first glance, it may appear that there are many overlapping mechanisms and minimal differences among the standards. However, there are crucial nuances and intricacies that you need to be aware of, especially when applying multiple standards.
For example, SCM-1 is required for all three standards. However, EN 18031-3 works differently from EN 18031-1 and -2. While EN 18031-3 does not allow for any exceptions to permit the communication of assets over non-secure communication mechanisms, EN 18031-1 and EN 18031-2 do. Therefore, you need to be careful when applying multiple standards even when the requirement name is the same across the standards.
🚀 With Z-CMS, you can apply any combinations of the three standards.
We took great care in reconciling them, so that you can apply them seamlessly. Any differences between requirements will be handled automatically under the hood.
| EN 18031 Mechanisms | EN 18031-1 Req.ID | EN 18031-2 Req.ID | EN 18031-3 Req.ID | Short summary of the requirements | |
|---|---|---|---|---|---|
| Access Control Mechanism | ACM-1 | ACM-1 | ACM-1 | Only authorized entities can access assets of equipment | |
| ACM-2 | ACM-2 | ACM-2 | |||
| Toy | — | ACM-3 | — | ||
| Toy or childcare equip. | — | ACM-4 | — | ||
| Toy | — | ACM-5 | — | ||
| Toy | — | ACM-6 | — | ||
| Authentication Mechanism | AUM-1-1 | AUM-1-1 | AUM-1-1 | Only authenticated entities can access assets, and the mechanism is strong enough | |
| AUM-1-2 | AUM-1-2 | AUM-1-2 | |||
| — | — | AUM-1-3 | |||
| AUM-2 | AUM-2-1 | AUM-2-1 | |||
| EN 18031-2: Only specific equip. | — | AUM-2-2 | AUM-2-2 | ||
| AUM-3 | AUM-3 | AUM-3 | |||
| AUM-4 | AUM-4 | AUM-4 | |||
| AUM-5-1 | AUM-5-1 | AUM-5-1 | |||
| AUM-5-2 | AUM-5-2 | AUM-5-2 | |||
| AUM-6 | AUM-6 | AUM-6 | |||
| Secure Update Mechanism | SUM-1 | SUM-1 | SUM-1 | Updating equipment can be done securely and automatically | |
| SUM-2 | SUM-2 | SUM-2 | |||
| SUM-3 | SUM-3 | SUM-3 | |||
| Secure Storage Mechanism | SSM-1 | SSM-1 | SSM-1 | Assets that are persistently stored in equipment are protected | |
| SSM-2 | SSM-2 | SSM-2 | |||
| SSM-3 | SSM-3 | SSM-3 | |||
| Secure Communication Mechanism | SCM-1 | SCM-1 | SCM-1 | Assets communicated with other entities via network interfaces are protected | |
| SCM-2 | SCM-2 | SCM-2 | |||
| SCM-3 | SCM-3 | SCM-3 | |||
| SCM-4 | SCM-4 | SCM-4 | |||
| Logging Mechanism | — | LGM-1 | LGM-1 | Equipment can log events relevant to the protection of assets | |
| — | LGM-2 | LGM-2 | |||
| — | LGM-3 | LGM-3 | |||
| — | LGM-4 | LGM-4 | |||
| Deletion Mechanism | — | DLM-1 | — | User can delete sensitive data prior to disposing of the equipment | |
| User Notification Mechanism | — | UNM-1 | — | Equipment can inform the user about changes impacting privacy | |
| — | UNM-2 | — | |||
| Resilience Mechanism | RLM-1 | — | — | Equipment can withstand Denial of Service (DoS) attacks | |
| Network Monitoring Mechanism | Network equip. | NMM-1 | — | — | Network equipment can detect indicators of DoS attacks |
| Traffic Control Mechanism | Network equip. | TCM-1 | — | — | Network equipment can control network traffic |
| Confidential Cryptographic Key | CCK-1 | CCK-1 | CCK-1 | Confidential cryptographic keys used in equipment are strong enough, securely generated and unique per equipment | |
| CCK-2 | CCK-2 | CCK-2 | |||
| CCK-3 | CCK-3 | CCK-3 | |||
| General Equipment Capabilities | GEC-1 | GEC-1 | GEC-1 | Various requirements aimed at reducing the attack surface of the equipment | |
| GEC-2 | GEC-2 | GEC-2 | |||
| GEC-3 | GEC-3 | GEC-3 | |||
| GEC-4 | GEC-4 | GEC-4 | |||
| GEC-5 | GEC-5 | GEC-5 | |||
| GEC-6 | GEC-6 | GEC-6 | |||
| — | GEC-7 | — | |||
| — | — | GEC-8 | |||
| Cryptography | CRY-1 | CRY-1 | CRY-1 | Cryptography used by security mechanisms in the equipment is best practice |
Applicability of Mechanisms and Requirements
Some mechanisms and requirements apply only to specific equipment types. For example:
- · Network Monitoring Mechanisms (NMM) and Traffic Control Mechanisms (TCM) — Only apply to network equipment, defined in EN 18031-1 as "equipment that exchanges data between different networks used to permanently connect directly other devices to the internet."
- · Access Control Mechanisms (ACM-2 to ACM-6) — Only apply if the equipment is classified as toy and/or childcare equipment (according to EN 18031-2).
Challenge: Most requirements apply to equipment characteristics — such as assets and interfaces — rather than the equipment type itself. As a result, it is not possible to identify upfront which requirements must be applied. The same requirement may apply multiple times for a single piece of equipment. The identification of applicable requirements is therefore an iterative process. 🚀 Z-CMS automatically identifies applicable requirements for your equipment.
Dependency of Requirements
When a mechanism has multiple requirements (e.g., SSM-1, SSM-2, SSM-3), it is often the case that the first requirement dictates whether the remaining ones are needed. In other words, if the first requirement (e.g., SSM-1) is deemed not applicable, it renders subsequent requirements (e.g., SSM-2, SSM-3) unnecessary. This is the case for the mechanisms ACM, AUM, SUM, SSM, SCM, LGM, UNM and CCK.
Exceptions to Dependency of Requirements
Some mechanisms have self-contained requirements where the above does not apply. This is the case for DLM, RLM, NMM, TCM (each has only one requirement). GEC requirements are also self-contained since they concern general equipment capabilities (hence the abbreviation) meant to be independently applied. For example:
The CRY mechanism is unique — it is "transversal," meaning CRY-1 applies across other mechanisms. It mandates that cryptography used by ACM, AUM, SUM, SSM or SCM must follow best practice.
Further Reading: If you want to learn about how to demonstrate best-practice cryptography according to EN 18031, please refer to our article EN 18031: How to Demonstrate Best Practice Cryptography.
Anatomy of a Requirement
Each requirement of EN 18031 consists of several sections and subsections:
The Assessment Criteria section is organised into the following subsections:
| Assessment Criteria subsection | Relevant input for |
|---|---|
| Assessment objective | — |
| Implementation categories | — |
| Required information | • Technical documentation |
| Conceptual assessment | • Technical documentation • Test report |
| Functional completeness assessment | • Test report |
| Functional sufficiency assessment | • Test report |
Assessment objective and Implementation Categories (IC)
The Assessment objective simply states which requirement is assessed (e.g., "The assessment addresses the requirement ACM-2") and is not very useful in itself.
Implementation Categories (IC) are common implementation methods that can be used to meet a requirement. Not all requirements provide ICs (in EN 18031-1, 13 out of 33 requirements have ICs). Between 2–5 ICs may be proposed per requirement. For example, AUM-6 "Brute force protection" allows one of four ICs (or any combination):
Required Information (E.Info identifiers)
The Required Information subsection lists what must be documented in
your technical documentation. All information must be provided under a structured
identifier following the pattern [E.Info.REQ.ITEM.SUBITEM], where:
REQ The abbreviation of the requirement, e.g., "ACM-1"ITEM Name of the item documented, e.g., "SecurityAsset", "NetworkInterface", or a mechanism abbreviation like "CCK", "SCM"SUBITEM Specific information related to the item
To illustrate, let's look at the Required Information of ACM-1 — the first requirement of EN 18031. Each identifier is accompanied by a description of the information to be documented, as shown below.
Moreover, certain identifiers are conditional, meaning that you should only document them if their respective condition(s) is met. The condition is expressed within parentheses in front of the identifier.
We list in the table below all the identifiers for ACM-1 in the context of EN 18031-1, and indicate which ones are conditional. In the context of the other standards' focus, the identifiers related to network assets will be replaced by privacy assets in EN 18031-2 and financial assets in EN 18031-3.
| Identifier | Conditional? |
|---|---|
| [E.Info.ACM-1.SecurityAsset] | No |
| [E.Info.ACM-1.SecurityAsset.Access] | No |
| [E.Info.ACM-1.SecurityAsset.PublicAccess] | Yes |
| [E.Info.ACM-1.SecurityAsset.Environment] | Yes |
| [E.Info.ACM-1.SecurityAsset.Legal] | Yes |
| [E.Info.ACM-1.SecurityAsset.ACM] | Yes |
| [E.Info.ACM-1.NetworkAsset] | No |
| [E.Info.ACM-1.NetworkAsset.Access] | No |
| [E.Info.ACM-1.NetworkAsset.PublicAccess] | Yes |
| [E.Info.ACM-1.NetworkAsset.Environment] | Yes |
| [E.Info.ACM-1.NetworkAsset.Legal] | Yes |
| [E.Info.ACM-1.NetworkAsset.ACM] | Yes |
| [E.Info.DT.ACM-1] | No |
| [E.Just.DT.ACM-1] | No |
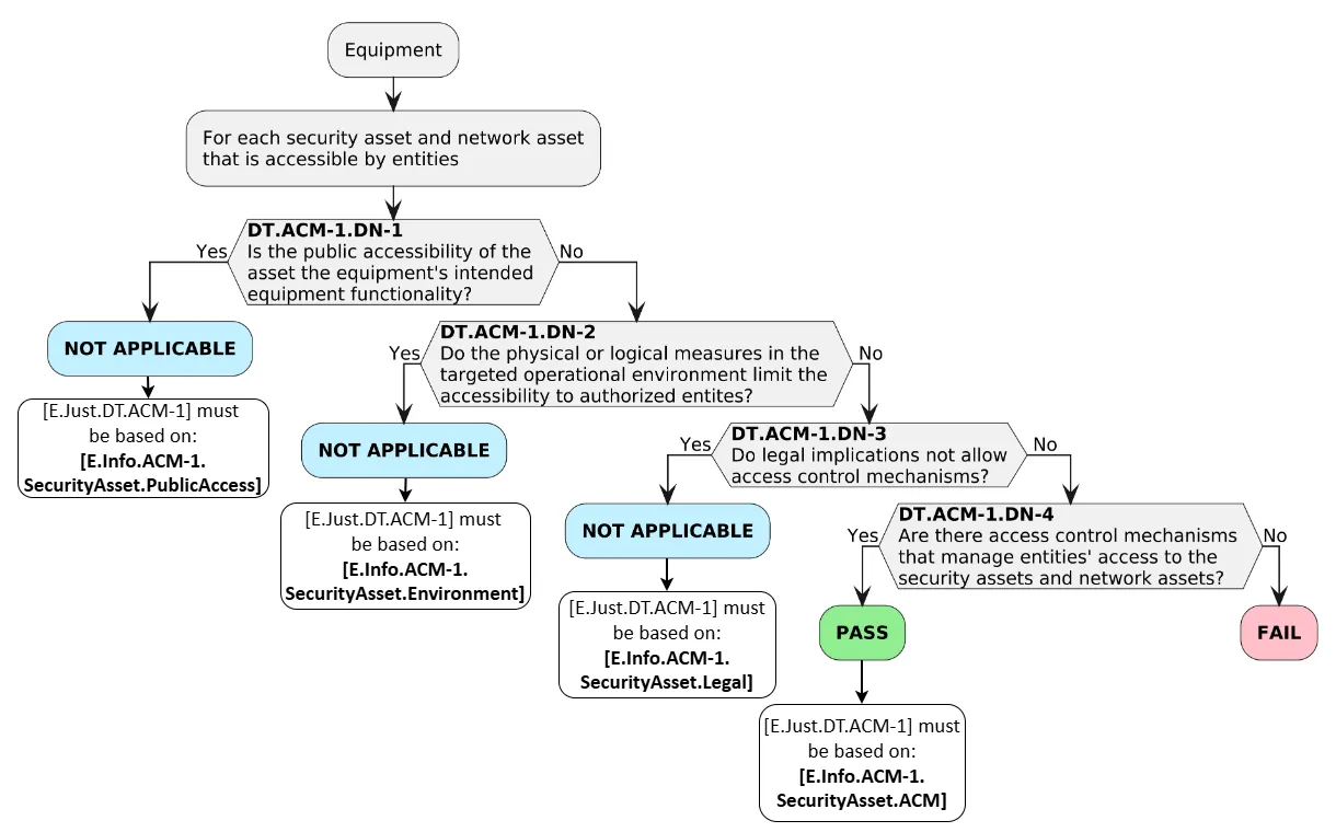
The two identifiers [E.Info.DT.ACM-1] and [E.Just.DT.ACM-1] refer to the Decision Tree of ACM-1, depicted in the figure below.
Decision Tree (DT)
Each requirement in EN 18031 standards has a DT to determine whether the requirement is met or not, or not applicable. All DTs start with the equipment and narrow down on specific items in scope of the requirement (we elaborate later on the concept of "items in scope of requirements"). For each item in scope, we have to go through the DT, i.e., answer the Yes/No questions in the Decision Node (DN) until we exit the DT. Based on the exit node, the DT result can be Not Applicable, Pass or Fail. These results will be used later for conceptual assessments.
The standards require the documentation of the path through the DT under the identifier [E.Info.DT.REQ] and a justification under [E.Just.DT.REQ]. Pursuing our example with ACM-1, the standard reads:
- ·
[E.Info.DT.ACM-1]: "Description of the selected path through the decision tree in Figure 1 for each security asset and network asset documented in [E.Info.ACM-1.SecurityAsset] and [E.Info.ACM-1.NetworkAsset] where paths to access the asset exists, respectively." - ·
[E.Just.DT.ACM-1]: "Justification for the selected path through the decision tree documented in [E.Info.DT.ACM-1], […]"
Depending on the exit node, the justification in [E.Just.DT.REQ] must be based on specific information. For most requirements, the justification for exit
nodes leading to a DT result of Not Applicable must be based on one of
the conditional identifiers.
In order to find which identifier must be used, refer to the text of the DN and identify
the matching condition in the Required Information. For example, let's consider
equipment that is deployed in an environment protected by a firewall. Considering a
security asset, we can answer Yes to DT.ACM-1.DN-2 "Do the physical or logical measures
in the targeted operational environment limit the accessibility to authorized
entities?". You can then look at the Required Information to find the corresponding
condition. Under [E.Info.ACM-1.SecurityAsset.Environment], we read "(if access control by the equipment is absent because physical or logical
measures in the equipment's targeted operational environment exist, that limit
accessibility to authorized entities)". Consequently, the justification in [E.Just.DT.ACM-1] must be based on the identifier [E.Info.ACM-1.SecurityAsset.Environment].
Although it may be a tedious process, it is essential to provide proper justification for the DT under the correct identifier. This is because the correctness of the justification is one of the assessment criteria for conceptual assessment to be later conducted.
| Identifier | DT Exit Node |
|---|---|
| [E.Info.ACM-1.SecurityAsset.PublicAccess] | DT.ACM-1.DN-1 |
| [E.Info.ACM-1.SecurityAsset.Environment] | DT.ACM-1.DN-2 |
| [E.Info.ACM-1.SecurityAsset.Legal] | DT.ACM-1.DN-3 |
| [E.Info.ACM-1.SecurityAsset.ACM] | DT.ACM-1.DN-4 |
💡 FAQ: What are physical and logical measures in the target environment?
The standards recognize that certain security mechanisms may be unnecessary when other protective measures are already in place at the equipment's deployment location. Examples of such mechanisms include Access Control Mechanisms (ACM), Secure Storage Mechanisms (SSM), and Secure Communication Mechanisms (SCM).
Physical measures refer to tangible security systems that restrict entry — for instance, a door equipped with a card reader ensures that only authorized personnel can access the room where the equipment is located.
Logical measures, on the other hand, pertain to security protocols on the network to which the equipment is connected. Examples include firewalls and Virtual Private Networks (VPNs), ensuring that only authorized entities can access the equipment over the network.
💡 Note: There is no identifier for a DT result of Fail — the standards do not allow justification of a failed requirement. If you encounter a Fail, remediate the non-compliance before proceeding.
Defence-in-depth: documenting beyond the exit node
Although reaching an exit node ends your DT path, you can continue documenting remaining decision nodes to capture multiple layers of security (defence-in-depth). For example, if an asset is protected by a logical measure (firewall) AND access control mechanisms, you can document:
DT.ACM-1.DN-1 = No
DT.ACM-1.DN-2 = Yes (Physical or logical measures in place)
DT.ACM-1.DN-3 = No
DT.ACM-1.DN-4 = Yes (Access managed by access control mechanisms)
This does not change the DT result (remains Not Applicable), but provides two benefits:
- 1The technical documentation more accurately reflects the actual implementation — stopping at DN-2 would omit the access control mechanisms that actually exist in the equipment.
- 2When engaging a Notified Body, it provides a "fallback" position: if the NB disagrees with your firewall/logical measure justification, they can revert to the access control mechanisms documented anyway.
💡 FAQ: "How can I identify which EN 18031 requirements apply to my equipment?"
Unfortunately, it is not possible to identify upfront which requirements apply to a given equipment. As you can see in the above ACM-1 DT, the requirement applies not to the equipment itself but to each asset that is accessible by entities. This means:
- · The same requirement can apply multiple times to the equipment.
- · Documentation effort for DTs is high. Our customers usually have 400+ DTs.
- · It is not possible to identify upfront the overall applicability of the requirements.
The remaining three subsections cover the assessment procedure of EN 18031. We will unpack them in greater detail later in this article. For now, it is enough to know that each requirement (with a few exceptions) must be evaluated based on three types of assessments:
- · Conceptual assessment: Documentation review exercise to verify that your technical documentation is correct, with a particular focus on the justification of the DT discussed above.
- · Functional completeness assessment: Functional testing to verify whether the technical documentation is complete. The tests to be performed are focused on verifying that what is documented (e.g., assets, security mechanisms) can indeed be found in the equipment and that any discrepancies can be flagged (e.g., finding assets in the equipment not declared).
- · Functional sufficiency assessment: Functional testing to verify that the security measures described in the technical documentation are indeed implemented as documented and that they are sufficient to fulfil their security goals.
These three assessment subsections are divided into the following four points:
- · Assessment purpose: Explains the reason behind the assessment.
- · Preconditions: Provide some specific information about any conditions to be met prior to starting the assessment. For example, "The equipment is in an operational state". Only used for functional assessments.
- · Assessment units: What the tester must do to perform the assessment.
- · Assignment of verdict: How the tester should assign the verdict of Pass, Fail or Not applicable for the assessment.
Relationship between Requirements and Assets
Since the requirements of EN 18031 focus on the protection of assets, there is a strong relationship between the requirements and assets. For example, SSM-1 concerns assets that are stored persistently on the equipment. This means that you may have to apply SSM-1 (and subsequently SSM-2 and SSM-3) for each asset that is stored, while the other assets can simply be ignored. Understanding these relationships is critical as they dictate which requirements must be met to demonstrate compliance with the standards.
To illustrate some of these relationships, let's say that we are applying EN 18031-1. We need to consider security and network assets and identify those that are in scope or out of scope of a given requirement. We say that an asset is in scope of a requirement when it meets a certain condition we call a scoping condition (not an official term).
For example, ACM-1 requirement concerns the assets that are accessible by entities ("entities" are defined as "user, device, equipment or service"; see note below). Considering the scoping condition to be "accessible by entities", all the assets that are accessible by entities are "in scope" of ACM-1.
Another example is SCM-1 which targets assets that are communicated with other entities via network interfaces. If we have a password (security asset) that is communicated over a Wi-Fi interface, it will be in scope of SCM-1. Overall, this could lead to a situation similar to the figure below.
💡 Note
EN 18031 standards make a distinction between "equipment", i.e., the radio equipment to which the standard(s) is applied, and "device" which relates to other "product external to the equipment". The term device is used to refer to any other systems, such as those on the same network as the equipment, or a remote communication partner.
How to Identify Applicable Requirements to Assets
Zealience has created and made freely available (through Zealience GitHub) a table highlighting all scoping conditions and the relationship between requirements and assets across all three EN 18031 standards. Use it to quickly identify for each asset type the related scoping conditions and which requirements it may need to fulfil. We say "may" because, once an asset is in scope of a requirement, further conditions must be checked via the Decision Trees before confirming applicability.
The most prevalent scoping conditions for assets in EN 18031 are:
Is the asset accessible by entities? → in scope of ACM-1
Is it stored persistently? → in scope of SSM-1 (and DLM-1, UNM-1 if applying EN 18031-2)
Is it communicated over a network interface? → in scope of SCM-1
Is it protected by cryptography? → in scope of CRY-1
There are many more requirements, and some do not concern assets. For example, LGM-1 to LGM-4 apply to logging mechanisms and log events. Overall, these relationships make it very difficult to know upfront what requirements must be fulfilled — you need to draw up the full list of assets and interfaces first.
💡 Tip: Some requirements apply to external interfaces, making their proper classification essential. The external interfaces per EN 18031 are: (1) Network interfaces, (2) User interfaces, (3) Machine interfaces, (4) Physical external interfaces, (5) Non-network external interfaces (only relevant for EN 18031-2). Read: EN 18031 Explained: What Are External Interfaces?
Part 4
Practical Application of EN 18031
Demonstrating compliance with EN 18031 requires three activities, each producing a specific output:
Creating EN 18031 technical documentation
Goal: Assemble all Required Information listed in EN 18031 for each requirement
Output: Technical documentation
Managing vulnerability for GEC-1
Goal: Manage all vulnerabilities affecting software and hardware components
Output: GEC-1 technical documentation
Performing EN 18031 assessments
Goal: Conduct all three assessment types
Output: Test report
Creating EN 18031 Technical Documentation
What is EN 18031 Technical Documentation?
The EN 18031 technical documentation is the collection of all Required Information expected by the standards — descriptions of all items and documentation of Decision Trees for all relevant requirements. Assessments cannot be performed without complete technical documentation, whether assessments are conducted internally or externally.
💡 Note: EN 18031 technical documentation is a subset of the RED technical documentation. See Article 21 of the RED.
What is the Format for EN 18031 Technical Documentation?
The standards do not provide any format guidance — the only instruction is to document information under the right E.Info identifier. This brings two issues: it is difficult for first-time manufacturers to get started, and Notified Bodies have a difficult time reviewing a broad variety of formats from customers.
To address this, Zealience has created and published a free template on Zealience GitHub — an Excel spreadsheet organised across tabs, one per item to be documented for a given requirement. For example, ACM-1 calls for documentation of security, network, privacy and financial assets accessible by entities (depending on the standard applied). Each tab is organised into four parts:
The Required Information of that item according to [E.Info.REQ]
The path through the Decision Tree [E.Info.DT.REQ]
The justification for the DT [E.Just.DT.REQ]
The DT result (PASS, FAIL, NOT APPLICABLE)
Zooming in the first part, we arrange the identifiers in columns. Some identifiers are marked as conditional for the reasons explained previously in the section "Anatomy of a Requirement".

The second part contains the DT nodes. The documentation of the path through the DT requires to answer Yes or No to each of them. Based on the exit node, a justification needs to be inputted in the third part, and the DT result can be set accordingly in the fourth part.

How to Create EN 18031 Technical Documentation
There are two approaches to create your technical documentation:
- 1. Software-assisted approach with Z-CMS 🚀
- 2. Manual approach
🚀 Z-CMS (recommended)
Z-CMS employs an intelligent Q&A questionnaire that adapts based on your answers to gather all Required Information. After answering, generate comprehensive Notified Body-ready technical documentation with a single click. Customers often complete documentation in one month.
Success story: How Proemion cut EN 18031 documentation time by 90% →Manual approach (free template)
Download the free Excel template and instructions from Zealience GitHub. Instructions are in the README and in the template itself.
Regardless of the approach, completing technical documentation is an iterative process. You will likely revisit declared assets and mechanisms as assessments may reveal items that were forgotten. Update the documentation accordingly before returning to the assessment.
Managing Vulnerability for GEC-1
It may not be widely known that the RED DA mandates vulnerability management. When manufacturers begin applying EN 18031, many are surprised to discover the specific vulnerability management requirement: GEC-1.
How to Manage Vulnerability for EN 18031
GEC-1 requires that equipment must not contain publicly known exploitable vulnerabilities that could affect assets if exploited. However, vulnerabilities meeting one of the following conditions are exempted:
The vulnerability does not affect assets
It cannot be exploited under the specific conditions of the equipment
It has been mitigated to an acceptable residual risk
It has been accepted on a risk basis
To fulfil GEC-1, manufacturers must assemble documentation that includes:
- The assets in the equipment (security, network, privacy and/or financial assets, depending on the standard applied)
- The software components (and their version) that affect these assets
- The hardware components that affect the assets
- The publicly known exploitable vulnerabilities in the software and hardware, including the source of vulnerability information
GEC-1 poses significant challenges, as it requires comprehensive documentation of software and hardware components, along with vulnerability analyses. Equipment frequently contains thousands of vulnerabilities — analysing and documenting each one manually is impractical. A proper strategy and process is essential. Read: EN 18031 GEC-1: Everything You Need to Know for Vulnerability Management.
How to Create GEC-1 Technical Documentation
Manually creating GEC-1 technical documentation is near-impossible given the scale. An automated approach is essential.
With Z-CMS
Upload two CycloneDX files — an SBOM and a Vulnerability Disclosure Report (VDR) — and Z-CMS automatically generates the complete GEC-1 technical documentation.
Without Z-CMS
Use the free Zealience open-source GEC-1 script on GitHub. Instructions are in the README.
💡 GEC-1 and the CRA: GEC-1 is expected to be reused as-is in the CRA horizontal standard. All processes you put in place today for EN 18031 vulnerability management are paving your way toward CRA compliance. When fulfilling GEC-1, you already fulfil the first CRA essential requirement. No effort for RED DA compliance is wasted.
Performing EN 18031 Assessments
EN 18031 assessments verify both the "normal" technical documentation and the GEC-1 specific technical documentation. Through these assessments, you verify the documentation is complete, DTs are properly justified, and security measures are in place and effective as documented.
Documents Relevant for Assessments
There are four documents involved in the assessment phase:
- 1. Technical documentation
- 2. GEC-1 Technical documentation
- 3. Test plans
- 4. Test reports
The assessment relies on both types of technical documentation as inputs. Conducting assessments without them is not possible, as they outline what needs to be assessed. As stated in Annex A of EN 18031, "the assessments depend on the information to be provided as part of the manufacturer's technical documentation."
Before starting the assessment, you will create a test plan detailing the test items in scope of each assessment unit to be executed. Once the assessment is completed, you will create a test report detailing the results and explanation of the assessments performed.
Three Types of Assessments
We discussed previously that the requirements of EN 18031 have three types of assessments to be performed (with a few exceptions):
- 1. Conceptual assessments
- 2. Functional completeness assessments
- 3. Functional sufficiency assessments
These assessments require you to test specific items documented in the technical documentation, which we refer to as test items. The test items can be found in the description of the "Assessment Units" section corresponding to each type of assessment (usually starting with "For each …").
To understand how each assessment type works, let's take an example of ACM-1 in the context of EN 18031-1 and examine how they look.
Conceptual Assessments
Documentation reviewThe test items are the security and network assets accessible by entities, as documented in the technical documentation. For each asset, review the technical documentation and assess whether the DT is Pass or Not Applicable and that the justification provided is correct. The standards require checking three conditions for each test item:
- →The DT result must be PASS or NOT APPLICABLE
- →A justification must be provided
- →The justification is correct
Example: For ACM-1: the assessment unit instructs "For each security asset documented in [E.Info.ACM-1.SecurityAsset] and each network asset documented in [E.Info.ACM-1.NetworkAsset]" — confirmed by the DT which begins "For each security asset and network asset that is accessible by entities."
Functional Completeness Assessments
Equipment testingThe test items are identical to those in the conceptual assessment. The goal is to find items missing from the technical documentation — you "functionally" check the equipment to identify any missing items (analogous to penetration testing). For ACM-1, seek any assets accessible by entities not listed in the technical documentation.
Example: For GEC-2: use network scanners (e.g., Nmap) to scan network interfaces and detect any exposed services not necessary for setup or basic operation. Discrepancies between discovered services and those documented result in a verdict FAIL.
Functional Sufficiency Assessments
Security verificationThe test items are those from the conceptual assessment with a DT result of Pass. This assessment verifies that security measures are implemented as documented and are sufficient to achieve their security goals. Items with Not Applicable DT results are excluded. For ACM-1: "functionally confirm the existence of access control mechanisms according to [E.Info.ACM-1.SecurityAsset.ACM]" for each security asset (and network asset) with a DT result of Pass.
Example: For AUM-6: measure the time between consecutive failed authentication attempts to verify that a documented 1-second delay is actually enforced (per Implementation Category [IC.AUM-6.TimeDelay]).
Warning — Discrepancies between assessment units and DTs: There may be discrepancies between the assessment unit text and the DT text. For example, in SCM-1, the assessment unit reads "For each network interface documented in [E.Info.SCM-1.NetworkInterface]," while the DT states "For each communication of [...] assets via network interface." Zealience highlights these discrepancies in the test plan template with suggested corrections. For SCM-1, the correct assessment unit should read: "For each communicated asset via network interface, verify whether the path through the decision tree documented in [E.Info.SCM-1.xxxAsset] ends with 'NOT APPLICABLE' or 'PASS'."
How to Create Test Plans
Before commencing assessments, draft a test plan outlining what must be tested. Although EN 18031 does not explicitly mention test plans, creating them is standard practice in the Testing, Inspection, and Certification (TIC) industry. No professional tester would begin an assessment without one.
🚀 Z-CMS: one click
Z-CMS uses the information you have provided to assemble a test plan in Word format instantly. No manual effort required.
Manual method
Download the free template from Zealience GitHub. Requires reviewing the entire technical documentation and reporting test items for each assessment.
💡 Who creates the test plan? The assessor is responsible. If you engage a third party for assessment, you need only provide your technical documentation. However, supplying a test plan to the assessor saves considerable time — and Z-CMS generates them instantly.
How to Conduct Conceptual Assessments
As discussed earlier, the purpose of the conceptual assessment is to verify the accuracy of the technical documentation. The standards require you to check three conditions for each test item:
- 1. The DT result must be PASS or NOT APPLICABLE,
- 2. A justification must be provided, and
- 3. The justification is correct.
For example, referring to the GEC-2 requirement, you can see below how the documentation of the conceptual assessment can be done in our test plan. You can simply follow the instructions provided and perform the necessary actions accordingly.
💡 Tips: We designed the format of our technical documentation and test plan in a way easy for you to extract relevant information. For example, we specify which worksheet of the technical documentation contains the relevant test items. This allows you to open the technical documentation and the test plan side by side, ensuring that all necessary information is readily accessible at a glance.
How to Conduct Functional Completeness Assessments
The goal of this assessment is to verify that the technical documentation is complete. To achieve this, you must "functionally" check the equipment to identify any missing items. You can think of functional assessment as "penetration testing," where you try to uncover any assets or mechanisms before comparing them with those already documented in the technical documentation.
For example, in the case of GEC-2, you must identify whether any network interfaces or network services are exposed in the factory default state of the equipment that are not necessary for its setup or basic operation. To do this, you can utilise tools such as network scanners (e.g., Nmap) to scan the network interfaces and detect any exposed services. Any discrepancies between the discovered services and those documented will result in a verdict FAIL.
How to Conduct Functional Sufficiency Assessments
The purpose of this assessment is to verify that the security measures described in the technical documentation are implemented as documented and are sufficient to achieve their security goals. To perform these tests, you must refer to the assessment units outlined in the standards. Specific tests may also be required depending on the Implementation Category (IC) used to meet a requirement.
For a straightforward example, consider AUM-6, which focuses on brute-force attack
prevention. This requirement mandates that authentication mechanisms must be resilient
against such attacks. Suppose we have an authentication mechanism documented as
implementing a 1-second delay between failed authentication attempts (aligned with the
IC [IC.AUM-6.TimeDelay]). In this case, you will measure the time between consecutive failed authentication
attempts to verify that the delay is indeed 1 second, as expected by the assessment
units.
Converting the Test Plan to a Test Report
All assessment results must be documented in a test report — one of the mandatory documents for EN 18031 compliance. Together with the technical documentation and GEC-1 technical documentation, this comprises everything needed to demonstrate EN 18031 compliance. Assuming all assessments yield a verdict of Pass (or Not Applicable), you can update your EU Declaration of Conformity (DoC) by adding the applicable EN 18031 standard(s) and affix the CE marking.
Part 5
Maintaining EN 18031 Compliance
Compliance is not a one-time activity. Manufacturers must maintain EN 18031 compliance to ensure that each single unit of product sold in the EU market complies with the RED DA when it is placed on the market.
Ensuring Compliance for All Equipment Placed on the EU Market
The EU Blue Guide (Section 2.3) defines "placed on the market" as: a product supplied for distribution, consumption or use on the Union market in the course of a commercial activity (whether in return for payment or free of charge) for the first time.
A frequent mistake is to think this concept applies to a product type or family as a whole — it does not. It applies to each individual product, regardless of whether manufactured in series or as an individual unit.
Now that we are post-August 2025, every radio equipment unit must comply with the RED DA when placed on the EU market (if in scope).
Keeping the Documentation Up to Date
The RED requires that "the technical documentation shall be drawn up before radio equipment is placed on the market and shall be continuously updated" (RED Art. 21(2)).
Impact of Product Updates on Compliance
Even after placing equipment on the market, technical documentation must be kept up to date for subsequent units. Consider: you launch version v1, begin placing units on the market, and continue managing vulnerabilities per GEC-1. When you update the firmware to add features and fix bugs, these changes must be reflected in the documentation (e.g., new assets introduced, mechanisms modified). Depending on the scope of changes, you may need to reconduct assessments — scoped only to the modifications made. Once documentation is complete and assessments are successful, you can place version v2 on the market.
💡 Compliance post-market placement: Equipment version v1 already placed on the market can be updated without affecting compliance — the RED DA does not concern equipment once placed on the market. The only exception is if an update "modifies substantially" the equipment, in which case it may be regarded as a new product (see EU Blue Guide, Section 2.1. Product Coverage).
Importance of Versioning Documentation
Documentation is closely linked to a specific equipment version. The EU Blue Guide states that RED technical documentation and the EU Declaration of Conformity must be retained for 10 years after the radio equipment has been placed on the market. Market Surveillance Authorities can inspect equipment and request the documentation corresponding to the version inspected — so maintaining separate documentation versions is essential.
🚀 Z-CMS Versioning Feature: Z-CMS offers a versioning feature allowing you to create versions of your technical documentation and test plans. Each time you release a new equipment version, create a corresponding version in Z-CMS. Review what has changed and download documentation at any time.
Non-Compliance and Market Surveillance Authorities
Equipment placed on the market can be scrutinised by Market Surveillance Authorities (MSAs), established by EU Member States and empowered to "take corrective measures on non-compliant radio equipment" (EU RED DA). If an MSA has valid reasons to believe equipment in scope of the RED poses risk to individuals or public interests, it will assess compliance with all relevant essential requirements. Manufacturers must cooperate during this evaluation.
The MSA will request RED technical documentation. If documentation contains inadequate data or insufficient means to demonstrate compliance, the MSA may request manufacturer-funded testing through an accredited body within a specified timeframe.
If the MSA determines equipment fails to meet essential requirements, it will instruct the manufacturer to:
- Implement corrective measures to ensure compliance
- Remove the radio equipment from the market (withdrawal from sales and distribution channels)
- Carry out a recall within a reasonable timeframe
Corrective action is determined by the level of risk and must align with proportionality. Non-compliance with essential requirements should generally be treated as "substantial non-compliance." Further reading: EU Blue Guide, Section 7.4.2.2. Different types of non-compliance and actions.
The list of MSAs can be found on the European Commission's market surveillance website . Filter by Directive / Regulation and select the RED.
Looking Ahead to the CRA
Congratulations! 🎉 You've successfully navigated the journey to achieving RED DA compliant equipment! Despite some suggesting "What's the point of the RED DA? It will be superseded in December 2027 when the CRA takes effect," keep the following points in mind:
The RED DA is the regulation currently in application — While some enjoy speculating about the CRA, we believe it is more valuable to focus on the regulation directly impacting your ability to sell products today.
All work done for the RED DA is paving the way for CRA compliance — EN 18031 standards have been developed to serve as input for CRA standards. No effort is wasted.
Approximately 2/3 of the requirements of the CRA horizontal standard correspond to those in EN 18031. Specifically:
42 requirements from EN 18031
will be integrated into the CRA horizontal standard
24 new requirements
will be introduced to address the remaining gaps
Zealience has published a mapping highlighting EN 18031 requirements being reused to support CRA essential requirements — available on Zealience LinkedIn.
GEC-1 is expected to be reused as-is. This means all processes you put in place for vulnerability management will remain relevant under the CRA. When fulfilling GEC-1, you already fulfil the first CRA essential requirement.
Beyond EN 18031, the best way to prepare for the CRA is to look into its text and pay attention to the process-based requirements. Even without standards, there is already much that can be done.
🔥 CRA Gap Analysis Automated: Zealience is implementing features in Z-CMS to enable customers to prepare for the CRA and ensure a smooth transition from RED DA. Since most requirements will be the same, there is no need to wait — and no effort is wasted. Learn more →
Frequently Asked Questions
Common questions about EN 18031, the Radio Equipment Directive Delegated Act, technical documentation, assessments, and compliance maintenance.